产业园区健康管理中心建设赋能推荐方案——以全周期心身健康服务激活产业生态,共筑“健康园区”新标杆
来源:惠斯安普 发布时间:2025-07-30 点击量:
(一)产业园区健康管理需求迫切
随着我国产业园区(含高新技术园区、经济开发区、特色产业集群园区等)经济的蓬勃发展,园区已成为聚集企业、承载就业的核心载体。据《中国产业园区发展报告》显示,全国各类产业园区入驻企业超500万家,从业人员突破2亿人。然而,园区内企业员工长期面临 “高强度工作、高频加班、久坐少动、作息紊乱” 等问题,健康隐患日益凸显:
亚健康高发:《中国职场人群健康白皮书》数据显示,产业园员工亚健康发生率高达76%,其中颈椎腰椎疾病(占比42%)、慢性疲劳综合征(占比38%)、睡眠障碍(占比35%)成为三大“职场健康杀手”;
慢性病风险上升:长期高压工作导致高血压、高血脂、糖尿病等慢性病发病年龄提前,30-40岁员工慢性病检出率较10年前上升23%;
隐性效率损耗:员工因健康问题导致的“低效工作时间”平均每天达1.2小时,企业因员工缺勤、效率下降造成的损失占营收的8%-15%。
这些问题不仅影响员工生活质量,更成为制约企业生产效率、园区人才吸引力的“隐形短板”。部分园区企业反映,因健康问题导致的核心技术岗位员工短期离岗,直接影响项目进度,造成额外的项目延期成本。
(二)政策与趋势双重驱动
国家《“健康中国 2030” 规划纲要》明确提出“强化职场人群健康管理”;卫健委等七部门联合推进“健康企业建设”;广州市出台的全国首个《企业家健康服务促进条例》,将企业家健康管理纳入营商环境优化体系。同时,“健康福利”已成为产业园吸引优质企业、留住核心人才的核心竞争力之一。
在此背景下,产业园可依托先进的功能医学健康管理技术设备建设健康管理中心,以“设备+服务+运营” 一体化模式,填补园区健康配套空白。通过在园区内构建完善的健康管理体系,让企业无需再为员工健康福利另寻外部资源,让员工在工作间隙即可享受专业健康服务,从而激活产业生态活力,提升园区整体竞争力。
二、科技赋能:产业园区健康管理中心的技术优势
以“全周期健康管理”为核心,为产业园区打造“一站式健康服务枢纽”,覆盖员工从“健康筛查—风险预警—干预调理—康复促进”的全流程需求,成为园区“产城融合”的重要配套、企业“人才福利”的核心载体、员工“健康保障”的贴身管家。
(一)全周期健康管理链条
1、精准检测,洞察根源
功能医学检测设备能够深入检测人体各项生理功能指标,从基因、细胞、代谢等层面探寻健康问题根源。例如,HRA健康风险评估技术,5分钟就能完成全身9大系统220项指标的检测,快速生成可视化健康报告。相比传统体检的“事后发现”,功能医学检测实现“早期预警”,像能提前发现高血压前期等潜在健康问题,为个性化健康管理提供精确依据。

2、个性化定制,精准干预
基于精准检测结果,功能医学可根据每个职工独特的基因、生活方式、环境因素等,制定个性化健康管理方案。针对有心血管疾病风险的职工,通过精准营养干预,补充特定维生素、矿物质和抗氧化剂,调节血脂、血压;结合运动康复设备,制定专属运动计划,增强心血管功能;并借助功能医学物理干预技术,如脉冲磁微循环治疗,针对其身体状况进行全方位精准干预健康问题。
3、整体调理,综合提升
功能医学强调人体是一个有机整体,关注身体各系统之间的相互关联。通过整合营养、运动、心理、中医等多种干预手段,实现对职工整体健康的综合提升。如通过HRA健康风险评估发现当前存在的健康风险和疾病隐患,借助PMR脉冲磁微循环治疗,干预消除这些风险和隐患。这种闭环的功能医学健康管理再配合饮食、运动、心理调节等,多维度改善职工健康状况,提高其生活和工作质量。

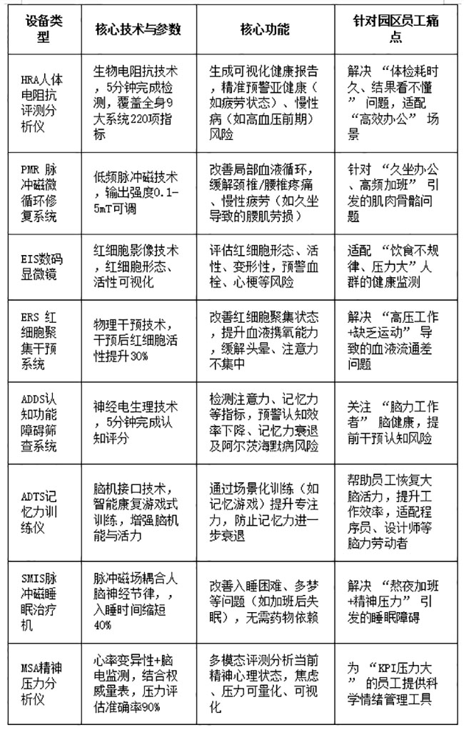
(二)功能医学健康管理技术设备技术核心与优势

(三)合作及落地建议
在产业园区健康管理中心的建设中,核心技术设备的支撑作用至关重要,尤其是全生命周期健康管理适宜技术设备的应用,直接影响服务质量与效率。从行业实践来看,可考虑选择在该领域有成熟技术积累的企业,例如河北省知名企业惠斯安普(其在功能医学领域处于行业领先地位)。从降低项目风险的角度出发,建议在项目初期与设备生产厂家就租赁、合作运营或收益分成等模式进行磋商,以降低初期投资风险,缓解资金压力。
(四)健康管理中心服务项目
1、健康体检服务
提供定期健康检测服务,除了常规体检项目,结合园区员工特点,推出针对性的健康体检套餐,如针对程序员的 “脑健康”开展认知功能障碍筛查,针对长期久坐员工的 “骨骼肌肉劳损” 开展健康风险评估等,全面掌握职工健康状况。定期为职工提供健康体检报告解读服务,由专业医生为职工详细讲解体检结果,用通俗易懂的语言解答疑问,并根据报告制定个性化健康改善建议。
2、健康管理服务
为每位职工建立电子健康档案,整合体检数据、日常健康监测数据、生活方式信息等,实现健康数据的动态管理。员工可通过手机APP随时查看自己的健康档案。根据职工健康状况,制定个性化健康管理方案,包括:饮食,如为高血压员工推荐低盐食谱;运动,如为久坐员工制定办公间隙拉伸运动;心理调节,如为压力大员工提供放松技巧;干预,通过脉冲磁微循环治疗等消除员工各种亚健康状态;跟踪,通过健康风险评估,定期监测管理方案的效果,及时进行方案调整。

3、疾病预防与干预服务
针对患有慢性疾病(如高血压、糖尿病、高血脂等)的职工,提供一对一的疾病管理服务。安排专属健康管理师,通过饮食控制,如制定个性化饮食菜单并定期调整;运动指导,如安排适合的运动课程;药物治疗监督,如设置用药提醒;功能医学物理干预等措施,帮助职工有效控制疾病发展,降低并发症风险。对于有失眠问题的职工,园区可提供脉冲磁睡眠治疗服务,改善其睡眠质量,提升工作效率。
4、健康教育服务
定期举办健康讲座,每月至少1次,邀请医学专家、健康管理师为职工讲解常见疾病预防、健康生活方式、急救知识等内容,讲座形式多样,可采用线上线下结合的方式,线下讲座提供互动环节,线上讲座支持回放。在园区内设置健康宣传栏,每月更新2次健康资讯、科普文章等,内容贴近园区员工健康需求。利用健康管理平台根据员工健康状况推送个性化健康知识,如向睡眠不好的员工推送改善睡眠的小妙招,实现线上线下相结合的健康教育模式。
三、赋能价值:从 “健康保障” 到 “产业激活”
(一)对产业园:打造“健康名片”,提升核心竞争力
1. 招商加分项:以“健康管理中心” 作为配套亮点,在招商时突出“为企业员工提供健康保障”,吸引科技型、创新型企业入驻(此类企业对人才福利敏感度更高);
2. 运营新收益:通过服务分成获得稳定收益,同时因配套完善可提升园区租金溢价(预计10%-15%);
3. 示范效应:成为 “健康园区”标杆,获得地方政府政策支持(如评优推荐、专项补贴)。
(二)对园区企业:降低健康成本,激发团队活力
1. 减少隐性损失:据测算,员工亚健康干预后,健康改善率可达60%以上,如颈椎腰椎疼痛、慢性疲劳、失眠等症状得到明显缓解;慢性疾病发病率有效降低,因病缺勤率可下降40%,工作效率提升20%,间接降低企业人力成本约12%。
2. 增强员工粘性:以 “健康福利” 替代传统福利,提升员工满意度,有效降低核心人才流失率;同时,提升职工对企业的满意度和忠诚度,间接节约企业人力成本。
3. 提升团队凝聚力:通过“集体健康筛查”“健康团建”等活动,强化“企业关怀” 感知,增强团队归属感。
(三)对园区员工:不出园区,享受“贴身健康服务”
1. 便捷高效:检测与干预均在园区内完成,单次服务耗时不超过30分钟,不影响工作;
2. 精准个性:基于健康数据定制干预方案(如 “程序员颈椎修复套餐”“销售压力调节方案”“失眠干预方案”);
3. 防患未然:通过早期筛查与干预,避免 “亚健康拖成慢性病”,减少医疗支出与痛苦。
健康是员工的 “幸福基石”,是企业的 “隐形资产”,更是产业园的 “发展动能”。产业园区建设健康管理中心,以惠斯安普全生命周期健康管理设备为技术依托,不仅是对 “健康中国” 战略的践行,更是以创新模式激活产业生态的探索。让每一个奋斗在园区的人,都能“健康工作、快乐生活”,让健康成为产业发展的 “新引擎”。
24小时商务咨询:
+86 0335-5802737
HRA@hsap.com.cn
中国河北秦皇岛市经济技术开发区龙海道天马湖路9号
惠斯安普订阅号
惠斯安普服务号